Zum Inhalt springen
  • +43 664 4188087
Zweistieg
  • Anmelden
  • Kontaktieren Sie mich
  • Home
  • Dienstleistungen
  • Über mich
  • Kontakt
Zweistieg
      • Home
      • Dienstleistungen
      • Über mich
      • Kontakt
    • +43 664 4188087
    • Anmelden
    • Kontaktieren Sie mich

    Dienstleistungen

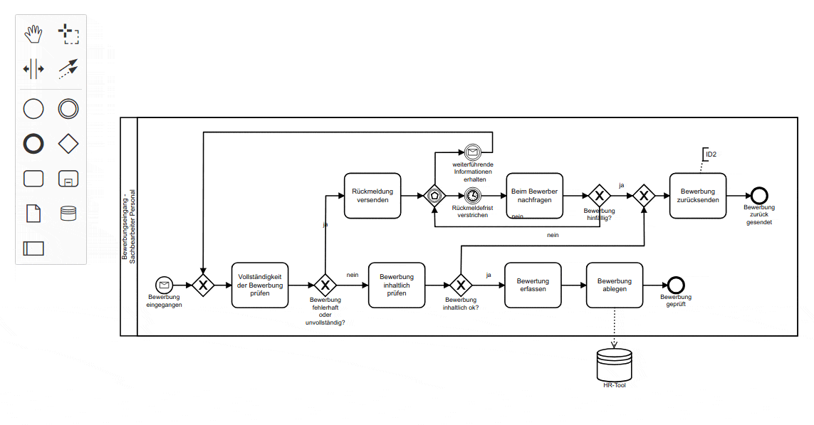
    Geschäftsprozessanalyse – Klarheit und Effizienz für Ihr Unternehmen

    Ich analysiere Ihre Geschäftsprozesse und visualisiere sie verständlich für Ihr Team. Durch eine klare grafische Darstellung werden Abläufe greifbar, Abteilungsübergänge transparenter und das Verständnis für unternehmensweite Prozesse gestärkt. So entsteht mehr Effizienz und eine höhere Wertschätzung für abteilungsübergreifende Zusammenarbeit.

    Odoo erfolgreich implementieren – Effizient und passgenau

    Ich begleite Sie bei der Einführung von Odoo und zeige Ihnen, wie Sie das System optimal in Ihrem Unternehmen nutzen.

    Dank meiner langjährigen Erfahrung wird die Implementierung effizient und zielgerichtet umgesetzt – für einen schnellen Projekterfolg und eine passgenaue Integration in Ihre Geschäftsprozesse.

    Projektmanagement & Controlling – Ihre Interessen im Fokus

    Planen Sie ein großes ERP-Projekt und verlassen sich dabei auf einen externen Dienstleister?

    Ich stehe an Ihrer Seite und vertrete Ihre Interessen während des gesamten Projektverlaufs. Mit meiner Erfahrung sorge ich dafür, dass alles reibungslos läuft – transparent, effizient und ohne unnötige Komplikationen.

    Der digitale Zwilling
    für Ihr Unternehmen

    Steigen Sie digital ein und verschwenden Sie keine Zeit und Nerven mit veralteter Software. Ich unterstütze Sie beim Optimieren der Softwarelandschaft ihres Betriebes.

    Datenschutzerklärung

    Impressum

    Allgemeine Geschäftsbedingungen

    Zweistieg Software & IT Consulting e.U
    Wallner Vetter Gasse 38 
    3483 Wagram am Wagram 
    Österreich

    • +43 664 4188087
    • office@zweistieg.at
    Folgen Sie uns
    Copyright © Zweistieg
    Unterstützt durch Odoo - Erstellen Sie eine kostenlose Website

    Wir verwenden Cookies auf dieser Website, um Ihnen ein besseres Nutzererlebnis zu bieten. Cookie-Richtlinien

    Nur essentielle Ich stimme zu